• Предмет: Алгебра
  • Автор: Аноним
  • Вопрос задан 10 лет назад

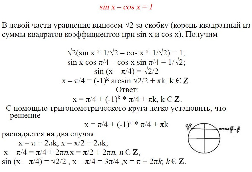
Объясните пожалуйста уравнение sinx-cosx=1. Меня единица смущает, пожалуйста!

Ответы

Ответ дал: ShirokovP
0
Решение внутри
------------------------------------------
Приложения:
Ответ дал: Аноним
0
Спасибо ОГРОМНОЕ! !!
Вас заинтересует