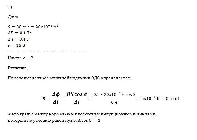
Круговой проволочный виток площадью 20 см2 находится в однородном магнитном поле, индукция которого равномерно изменяется на 0,1 Тл за 0,4 с. Плоскость витка перпендикулярна линиям индукции. Чему равна ЭДС, возникающая в витке?
Ответы
Ответ дал:
0
Решение во вложении:
Приложения:

Вас заинтересует
2 года назад
8 лет назад
8 лет назад
10 лет назад
10 лет назад
10 лет назад