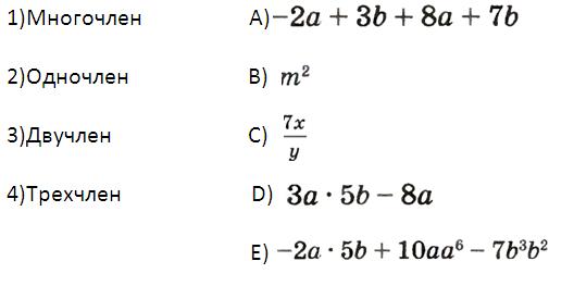
1.Соотнесите название с его математической записью
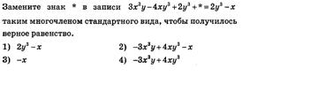
2.Выберите правильный ответ
Пожалуйста,помогитее!
Приложения:


Ответы
Ответ дал:
0
решение смотри на фотографии
Приложения:

Вас заинтересует
2 года назад
2 года назад
7 лет назад
7 лет назад
10 лет назад
10 лет назад