Ответы
Ответ дал:
0
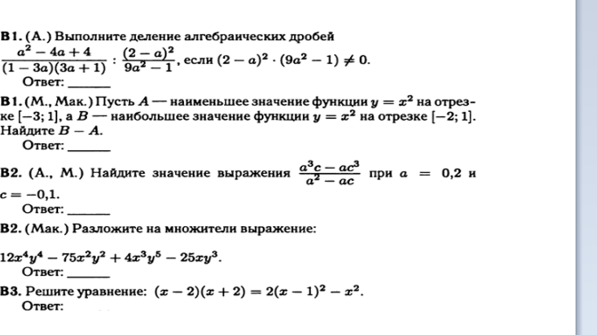
(a² - 4a + 4)/((1-3a)(3a +1)) : ((2-а)² / (9а² - 1)) =
= ((2-а)² / (1 - 9а²)) : ((2-а)² / (9а² - 1)) =
= ((2-а)² · (9а² - 1)) / ) : ((2-а)² (1 - 9а²)) =
= (9а² - 1) / (1 - 9а²) = -1
= ((2-а)² / (1 - 9а²)) : ((2-а)² / (9а² - 1)) =
= ((2-а)² · (9а² - 1)) / ) : ((2-а)² (1 - 9а²)) =
= (9а² - 1) / (1 - 9а²) = -1
Вас заинтересует
3 года назад
3 года назад
8 лет назад
8 лет назад
11 лет назад
11 лет назад