• Предмет: Химия
  • Автор: 020998101094
  • Вопрос задан 10 лет назад

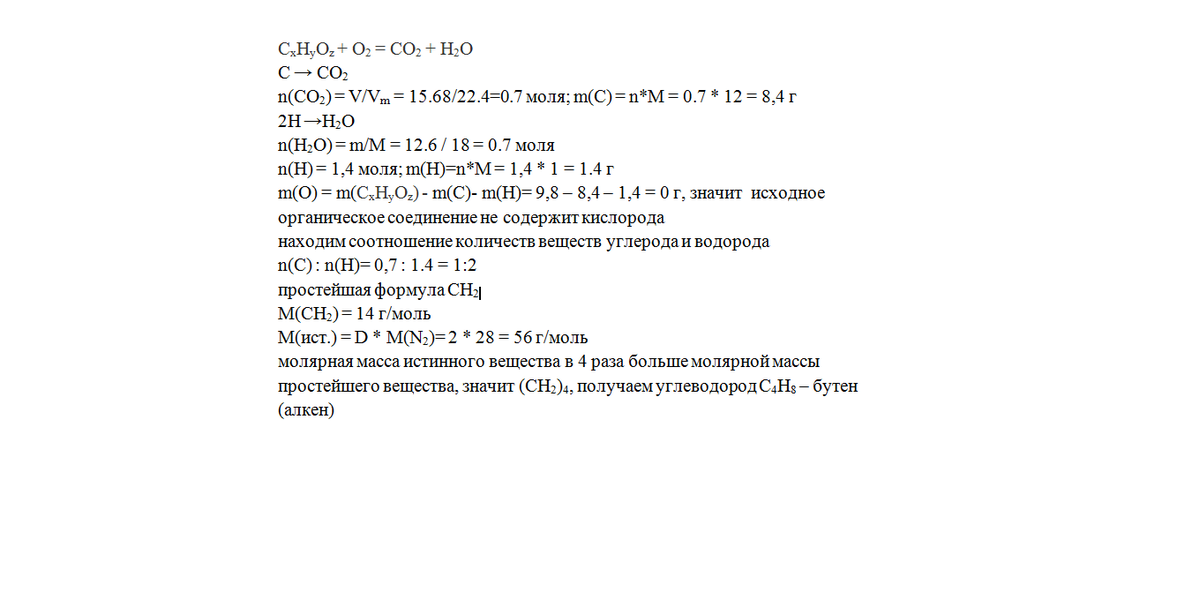
относительная плотность паров органического соединения по азоту=2. при сжигании 9.8 этого соединения образуется 15.68 л углекислого газа (н.у) и 12.6 воды. выведите малекулярную формулу.
(помогите решить)

Ответы

Ответ дал: saliva
0
ответ прикреплен....................
Приложения:
Вас заинтересует