• Предмет: Алгебра
  • Автор: bpanvlg
  • Вопрос задан 10 лет назад

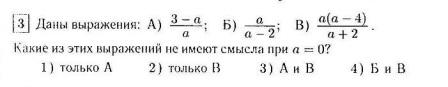
Помогите пожалуйста срочно!!! задание на фото

Приложения:

Ответы

Ответ дал: EmmaSwan98
0
При а=0 не имеет смысл только первое выражение, т.к знаменатель не должен быть равен нулю, ибо на ноль делить нельзя.
Ответ дал: malikatamirbeko
0
ответ А т.к на ноль делить нельзя
Вас заинтересует