Помогите пожалуйста с задачей
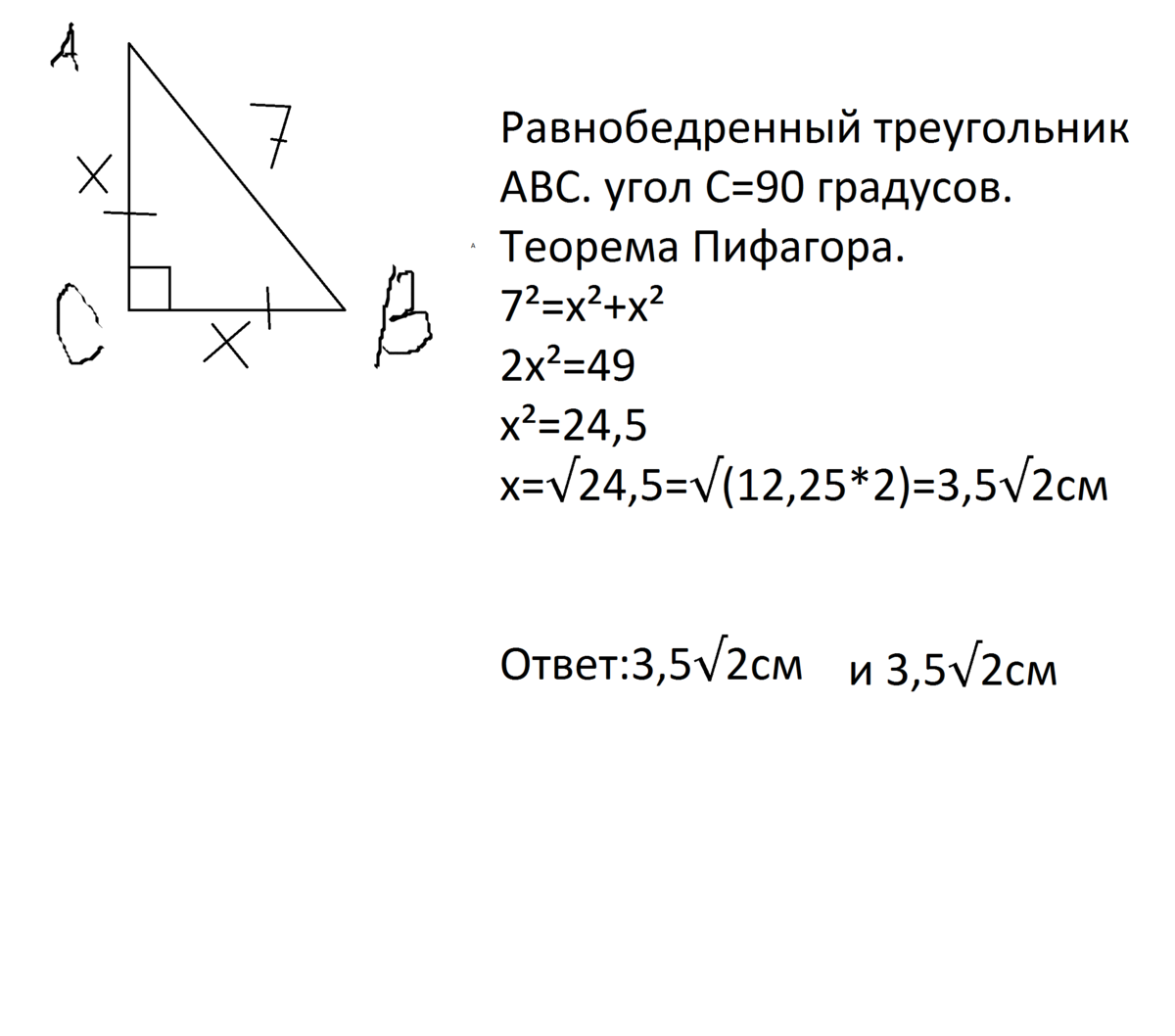
Гипотенуза прямоугольника равнобедренного треугольника равна 7 см. Найдите катеты
Зарание спасибо
Ответы
Ответ дал:
0
Равнобедренный прямоугольный треугольник - это значит, что катеты равны и углы по 45 градусов.

Ответ:
Ответ:
Ответ дал:
0
Решение в прикрепленном файле........
Приложения:
Вас заинтересует
3 года назад
3 года назад
8 лет назад
8 лет назад
10 лет назад
10 лет назад
11 лет назад