• Предмет: Геометрия
  • Автор: AnastasiaP
  • Вопрос задан 11 лет назад

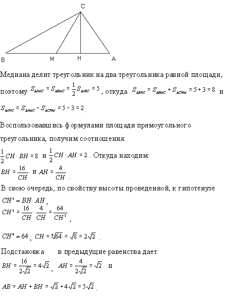
В прямоугольном треугольнике ABC с гипотенузой АВ проведены медиана СМ и высота СН. Площадь треугольника ABC равна 10 см2, а треугольника СНМ — 3 см2. Найдите длину гипотенузы.

Ответы

Ответ дал: Машуля212
0

___________________________________________________________________

Приложения:
Вас заинтересует