• Предмет: Физика
  • Автор: nikitamen1998
  • Вопрос задан 3 года назад

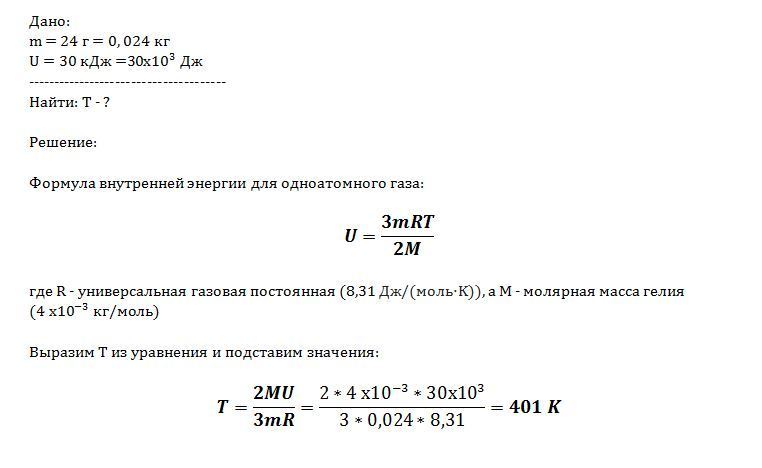
При какой температуре внутренняя энергия 24 г гелия равна 30 кДж

Ответы

Ответ дал: livres
24
Решение для данной задачи прикреплено:
Приложения:
Вас заинтересует