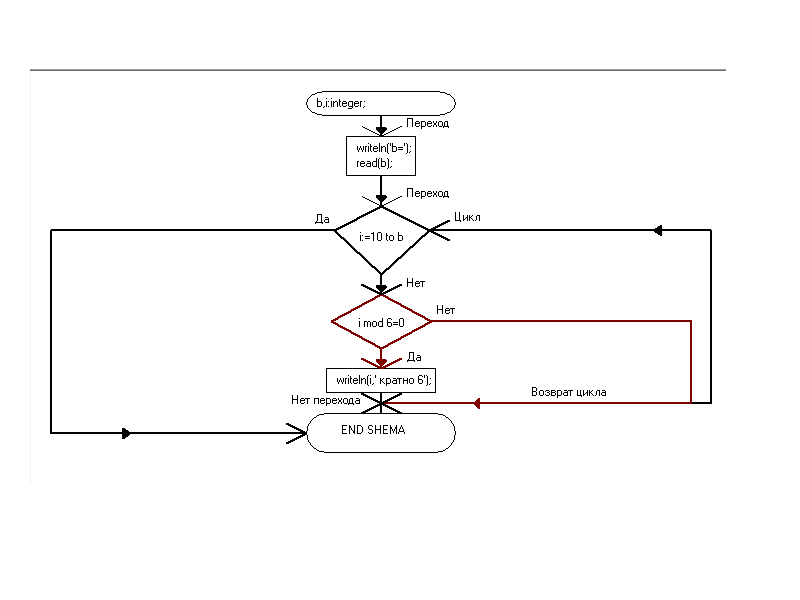
Напишите блок-схему, выводящую на экран все двузначные числа кратные 6 из отрезка [10, В]. В задается с клавиатуры.
Ответы
Ответ дал:
1
Решение прикреплено.
Приложения:
Вас заинтересует
2 года назад
2 года назад
2 года назад
7 лет назад
9 лет назад