• Предмет: Математика
  • Автор: azatklas
  • Вопрос задан 3 года назад

вычислите 2/3 (3/4+0,5)

Ответы

Ответ дал: kamilmatematik100504
1

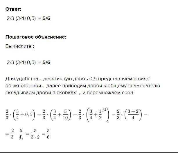
Ответ:

2/3 (3/4+0,5)  = 5/6

Пошаговое объяснение:

Вычислите :


2/3 (3/4+0,5)  = 5/6


Для удобства ,  десятичную дробь 0,5 представляем в виде обыкновенной ,  далее приводим дроби к общему знаменателю складываем дроби в скобках  ,  и перемножаем с 2/3

\displaystyle \frac{2}{3}\cdot  \left  ( \frac{3}{4} + 0,5 \right ) = \frac{2}{3}  \cdot \left ( \frac{3}{4}+ \frac{5}{10}  \right)  =  \frac{2}{3} \cdot \left (  \frac{3}{4} + \frac{1}{2}^{/2}  \right )  = \frac{2}{3} \cdot  \left (  \frac{3 + 2}{4}   \right )  =  \\\\\\ =\frac{\not \!2}{3}\cdot \frac{5}{\not \!4_2} =    \frac{5}{3\cdot 2 } = \frac{5}{6}

#SPJ5

Приложения:
Вас заинтересует