Помогите пожалуйста с информатикой, очень нужно
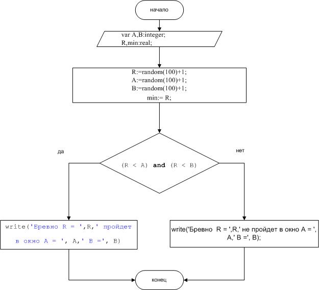
Нарисуйте блок-схему для решения следующей задачи: может ли бревно с радиусом R пролезть в прямоугольное отверстие с размерами А и В?
Нарисуйте блок-схему для нахождения наименьшего из трех заданных чисел.
Ответы
Ответ дал:
2
var A,B:integer; R,min:real;
beginR:=random(100)+1;A:=random(100)+1;B:=random(100)+1;min:= R;if (R < A) and (R < B) then write('Бревно R = ',R,' пройдет в окно A = ', A,' B =', B)elsewrite('Бревно R = ',R,' не пройдет в окно A = ', A,' B =', B);end.
beginR:=random(100)+1;A:=random(100)+1;B:=random(100)+1;min:= R;if (R < A) and (R < B) then write('Бревно R = ',R,' пройдет в окно A = ', A,' B =', B)elsewrite('Бревно R = ',R,' не пройдет в окно A = ', A,' B =', B);end.
Приложения:
mpoliack:
Спасибо большое) а во второй задачей вы мне не поможете?
Вас заинтересует
2 года назад
2 года назад
2 года назад
7 лет назад
7 лет назад
9 лет назад
9 лет назад