Ответы
Ответ дал:
5
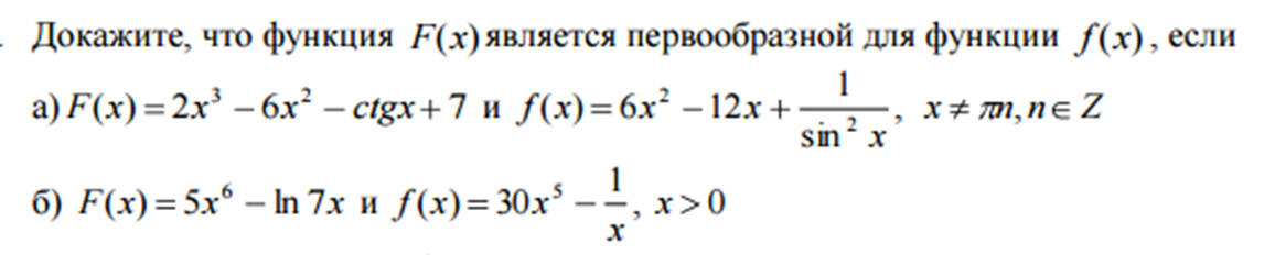
a) F(x) = 2x³ - 6x² - ctqx +7 , ОДЗ : x ≠ π *n ,n∈Z .
F'(x) = (2x³ - 6x² -ctqx +7) ' = (2x³) ' - ( 6x²) ' - (ctqx)' +(7) ' =
=2(x³)' - 6(x²) ' - (- 1/sin²x) + 0 =
=2*3x² - 6*2x +1/sin²x = 6x² 12x +1/sin²x = f(x) .
----------------------------------------------------------------------------------
б ) F(x) = 5x^6 - Ln(7x) , ОДЗ : x > 0 .
F '(x) =(5x^6 - Ln(7x)) ' =(5x^6) ' - ( Ln(7x)) ' =
= 5(x^6) ' - (Ln(7x)) ' =5*6*x^5 - 1/(7x)*(7x) ' =
= 30*x^5 - 1/(7x)*7*(x)' =30*x^5 - 1/x*1 = 30*x^5 - 1/x =f(x).
F'(x) = (2x³ - 6x² -ctqx +7) ' = (2x³) ' - ( 6x²) ' - (ctqx)' +(7) ' =
=2(x³)' - 6(x²) ' - (- 1/sin²x) + 0 =
=2*3x² - 6*2x +1/sin²x = 6x² 12x +1/sin²x = f(x) .
----------------------------------------------------------------------------------
б ) F(x) = 5x^6 - Ln(7x) , ОДЗ : x > 0 .
F '(x) =(5x^6 - Ln(7x)) ' =(5x^6) ' - ( Ln(7x)) ' =
= 5(x^6) ' - (Ln(7x)) ' =5*6*x^5 - 1/(7x)*(7x) ' =
= 30*x^5 - 1/(7x)*7*(x)' =30*x^5 - 1/x*1 = 30*x^5 - 1/x =f(x).
Вас заинтересует
2 года назад
2 года назад
2 года назад
7 лет назад
7 лет назад
9 лет назад