• Предмет: Химия
  • Автор: Габикус
  • Вопрос задан 3 года назад

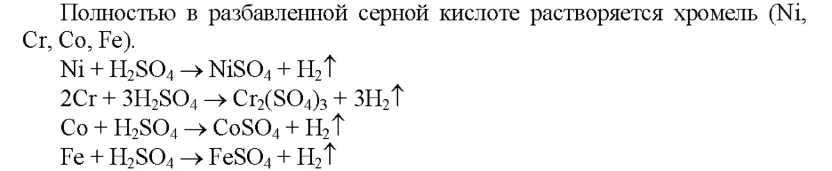
Расставьте степени окисления.

Приложения:

Ответы

Ответ дал: oksanashn
1
Ni^{0}+ H^{+}_{2}SO_{4}=Ni^{+2}SO_{4}+H^{0}_{2}

2Cr^{0}+ 3H^{+}_{2}SO_{4}=Cr^{+3}_{2}(SO_{4})_{3}+3H^{0}_{2}

Co^{0}+ H^{+}_{2}SO_{4}=Co^{+2}SO_{4}+H^{0}_{2}

Fe^{0}+ H^{+}_{2}SO_{4}=Fe^{+2}SO_{4}+H^{0}_{2}
Вас заинтересует