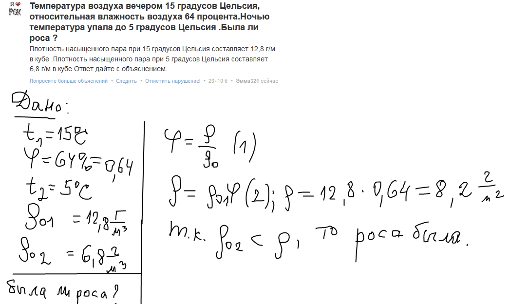
Температура воздуха вечером 15 градусов Цельсия, относительная влажность воздуха 64 процента.Ночью температура упала до 5 градусов Цельсия .Была ли роса ? Плотность насыщенного пара при 15 градусов Цельсия составляет 12,8 г/м в кубе .Плотность насыщенного пара при 5 градусов Цельсия составляет 6,8 г/м в кубе.Ответ дайте с объяснением.
Ответы
Ответ дал:
26
Ответ смотри на фото в приложенном файле.
Приложения:

Вас заинтересует
2 года назад
2 года назад
2 года назад
2 года назад
7 лет назад
7 лет назад
9 лет назад