• Предмет: Алгебра
  • Автор: Icansmile
  • Вопрос задан 11 лет назад

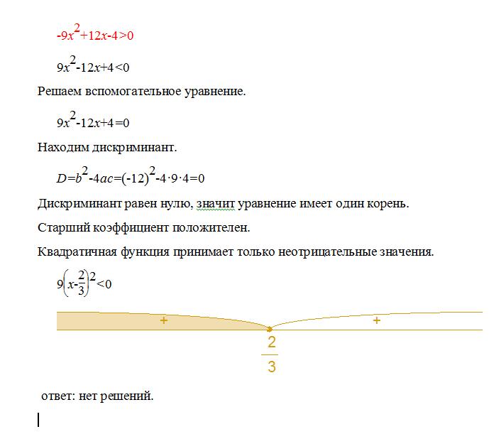
решить неравенство -9х^2+12х-4>0

Ответы

Ответ дал: triolana
0

==================================================

Приложения:
Вас заинтересует