• Предмет: Математика
  • Автор: vikavika38
  • Вопрос задан 3 года назад

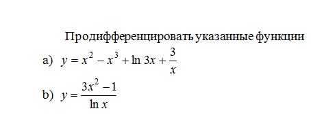
продифференцировать указанные функции:
а) y=x^2-x^3+ln3x+3/x
б) y=(3x^2-1)/lnx

Приложения:

Ответы

Ответ дал: vt174
0
a)  2x -3x^{2} + \frac{1}{x}- \frac{3}{x^2}<br />б) [tex] \frac{6x*lnx-\frac{1}{x}*(3*x^{2} -1) }{ln^2 x} = \frac{6x*lnx-3x+ \frac{1}{x} }{ln^2 x} ^{2} } [/tex]

Вас заинтересует