ПОМОГИТЕ! Очень надо!
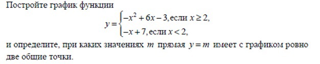
Постройте график функции и определите при каких значениях m...
Приложения:

Ответы
Ответ дал:
1
График функции у = м - прямая, параллельная оси х.
Эта прямая может иметь две общих точки с графиками заданных функций, если она будет касательной к параболе и будет иметь коэффициент к = 0, который равен производной функции.
y' = -2x+6 = 0
x = 6 / 2 = 3 y = -3 + 7 = 4
Уравнение заданной прямой у = 4.
Эта прямая может иметь две общих точки с графиками заданных функций, если она будет касательной к параболе и будет иметь коэффициент к = 0, который равен производной функции.
y' = -2x+6 = 0
x = 6 / 2 = 3 y = -3 + 7 = 4
Уравнение заданной прямой у = 4.
Вас заинтересует
2 года назад
2 года назад
2 года назад
9 лет назад
9 лет назад