помогите сделать это в поскале:)
Приложения:

Аноним:
Вообще-то и язык программирования и сам ученый - Паскаль
Ответы
Ответ дал:
0
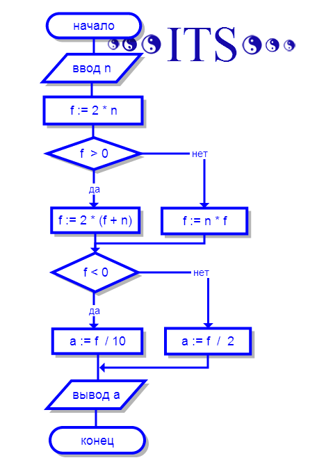
Для среды программирования Windows (типа PascalABC.Net)
var
f,n:longint;
a:real;
begin
Read(n);
f:=2*n;
if f>0 then f:=2*(f+n)
else f:=n*f;
if f<0 then a:=f/10
else a:=f/2;
Writeln(a)
end.
Для среды программирования DOS (типа Turbo Pascal)
uses Crt;
var
f,n:longint;
a:real;
begin
ClrScr;
Read(n);
f:=2*n;
if f>0 then f:=2*(f+n)
else f:=n*f;
if f<0 then a:=f/10
else a:=f/2;
Writeln(a);
ReadKey
end.
var
f,n:longint;
a:real;
begin
Read(n);
f:=2*n;
if f>0 then f:=2*(f+n)
else f:=n*f;
if f<0 then a:=f/10
else a:=f/2;
Writeln(a)
end.
Для среды программирования DOS (типа Turbo Pascal)
uses Crt;
var
f,n:longint;
a:real;
begin
ClrScr;
Read(n);
f:=2*n;
if f>0 then f:=2*(f+n)
else f:=n*f;
if f<0 then a:=f/10
else a:=f/2;
Writeln(a);
ReadKey
end.
Вас заинтересует
2 года назад
2 года назад
2 года назад
7 лет назад
7 лет назад
9 лет назад
9 лет назад