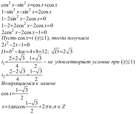
cos²x- sin²x=cosx+cosx
IUV:
оба решения неверны
извините все !!!
мне показалось что справа cos+sin !!!
модераторов прошу удалить мой предыдущий комментарий
(и вообще все мои комментарии к этой задаче)
Ответы
Ответ дал:
4
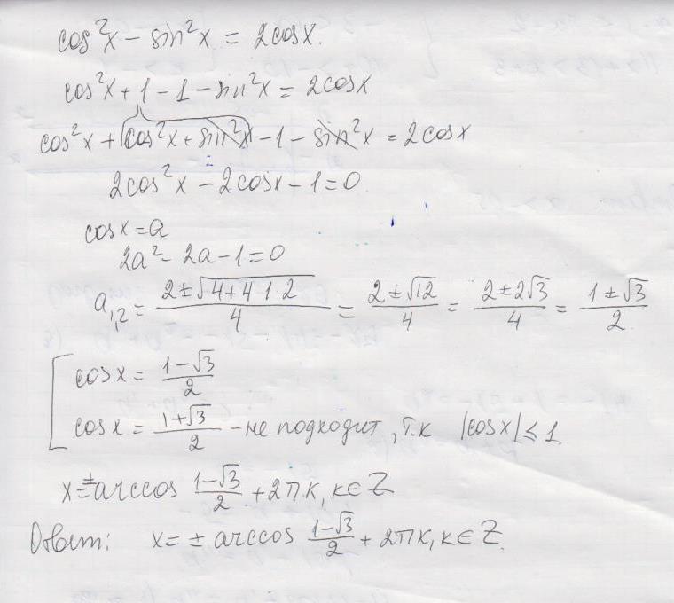
решение в приложении:
Приложения:

извините все !!!
показалось что справа cos+sin !!!
еще раз извините что поднял шум
согласны - условие странное...
Ответ дал:
3
.............................................
Приложения:

потеряны корни
например -pi/4
но я вижу что он неполный - утеряна целая группа корней
извините все !!!
показалось что справа cos+sin !!!
Вас заинтересует
2 года назад
2 года назад
2 года назад
2 года назад
7 лет назад
7 лет назад
9 лет назад