• Предмет: Алгебра
  • Автор: summer1111
  • Вопрос задан 2 года назад

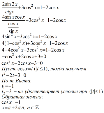
2sin2x/ctgx+3cos^2 x=1-2cosx решите пожалуйста.

Ответы

Ответ дал: Аноним
1
Фотография.....................................
Приложения:
Вас заинтересует