• Предмет: Алгебра
  • Автор: mashamasha13143
  • Вопрос задан 11 лет назад

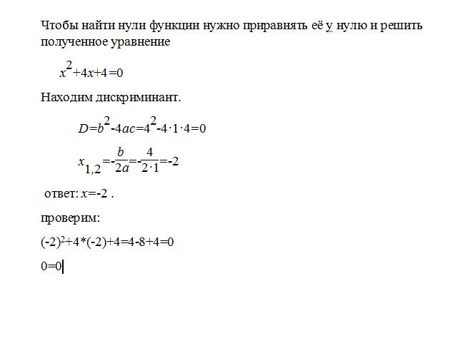
найти нули функции у=х"2+4х+4

Ответы

Ответ дал: triolana
0

======================================================

Приложения:
Вас заинтересует