• Предмет: Алгебра
  • Автор: 41299
  • Вопрос задан 3 года назад

Упростите с подробным объяснением

Приложения:

Ответы

Ответ дал: Dushzhanov987
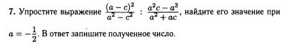
0
 \frac{(a-c)^2}{a^2-c^2}: \frac{a^2c-a^3}{a^2+ac} = \frac{(a-c)(a-c)}{a^2-c^2}  : \frac{-a^2}{1}= \frac{a^2-2ac+c^2}{a^2-c^2}* \frac{1}{-a^2}  =

-((2c-1)*2) =-4c+2

Dushzhanov987: проверку не делал!
Вас заинтересует