• Предмет: Геометрия
  • Автор: Tatyanka25
  • Вопрос задан 3 года назад

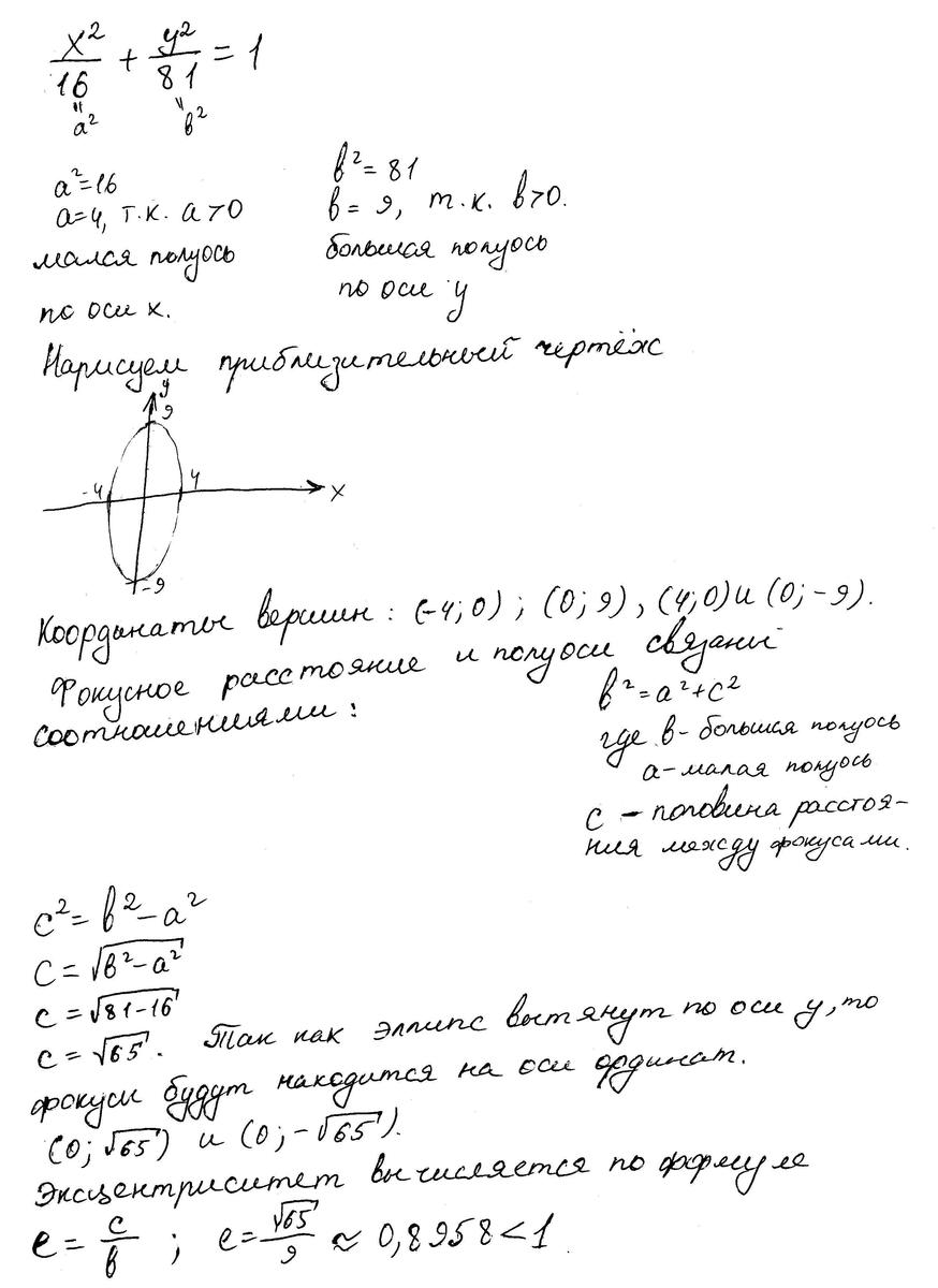
найти координаты вершин фокусов длины осей и эксцентриситет [\frac{x^2}{16} + \frac{y^2}{81}=1

Ответы

Ответ дал: bearcab
5
Решение во вложении. Должно быть понятно.
Приложения:

bearcab: в последней строчке дробь корень(65)/9, так как b=9, а не 81.
Вас заинтересует