• Предмет: Химия
  • Автор: физик2012
  • Вопрос задан 11 лет назад

Решите! срочно помогите! уже в понедельник здавать!

Приложения:

Ответы

Ответ дал: Vinn
0

4. СО + Н2О = Н2 + СО2

Кр = ( [H2]*[CO2] )/( [CO]*[H2O] ) = (0,08*0,08)/(0,04*0,16) = 1

Концентрации Н2 и СО2 в начале реакции равны 0. ТАк как все коэффициенты в реакции равны 1, то сколько моль какого-либо из продуктов образовалось, на столько моль убыло и реагентов. Берем Н2. Образовалось 0,08 моль Н2, значит СО убыло на 0,08 моль, занчит начальная концентрация СО = [CO] + 0,08 = 0,04 + 0,08 = 0,12 (моль/л)

Начальная концентрация Н2О = 0,16 + 0,08 = 0,24 (моль/л).

 

11. Закон Фарадея:

m = (Mэ*I*t)/F

m -  масса металла; Мэ - молярная масс эквивалента металла. Она равна М(Ме)/валентность; I - сила тока в А: t - время в c; F - постоянная Фарадея, равна 96500

Мэ(Pb) = 207/2 = 103,5

 

Выражаем  t:

t = (m*F)/(Mэ*I)

t = (20*96500)/(103,5*2,5) = 7459 (c)

7459/60 = 124 ч.

 

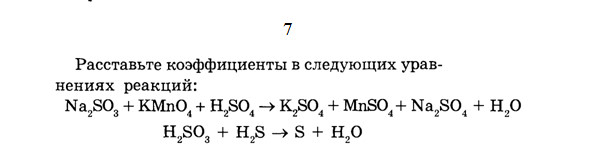
7. 5Na2SO3 + 2KMnO4 + 3H2SO4 = K2SO4 + 2MnSO4 + 5Na2SO4+ 3H2O

S(+4) - 2e = S(+6) | 5

Mn(+7) + 5e = Mn(+2) | 2

Перед окисленной формой окислителя (Mn+7) ставим 2,  перед восстановленной формой восстановителя (S+6) ставим 5.  Остальное уравниваем подбором.

 

Н2SO3 + 2H2S = 3S + 3H2O

S(+4) + 4e = S(0) |2|1

S(-2) - 2e = S(0)   |4|2

Перед окисленной формой окислителя (S+4)) ставим 1,  перед восстановленной формой восстановителя (S-2) ставим 2.  Остальное уравниваем подбором.

 

 

Вас заинтересует