• Предмет: Физика
  • Автор: ленка456
  • Вопрос задан 11 лет назад

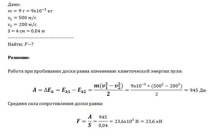
Пуля массой 9 г, летевшая со скоростью 500 м/с, пробила доску толщиной 4 см, после чего ее скорость оказалась равной 200 м/с. Определите среднюю силу сопротивления доски движению пули?

Ответы

Ответ дал: livres
0

Решение во вложении:

Приложения:
Вас заинтересует