помогите пожалуйста решить,очень срочно надо. Пожалуйста распишите все по подробнее )))
Приложения:
Ответы
Ответ дал:
1
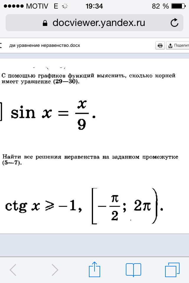
7 корней.
y₁ =sinx ;
y₂=x/9 возрастающая функция x=0 ⇒y₁=y₂ =0 ; x=9 ⇒y₂=1.
x₁=0 , x₂ ∈( π/2 ; π) , x₃ ∈ ( 2π; 5/2π) , x₄ ∈ (5/2π ;9] и еще
- x₂ , - x₃ , - x₄
-----------------------------------------------------------
{ ctqx ≥ -1; x∈ [ - π/2 ; 2π) .
⇒ x∈ [ -π/2 ;-π/4] U ( 0 ;3/4π] U (π ;7π/4].-----------------------------------------------------------
tq 7π/6 =tq(π+π/6) = tqπ/6 < tq π/5 .
y₁ =sinx ;
y₂=x/9 возрастающая функция x=0 ⇒y₁=y₂ =0 ; x=9 ⇒y₂=1.
x₁=0 , x₂ ∈( π/2 ; π) , x₃ ∈ ( 2π; 5/2π) , x₄ ∈ (5/2π ;9] и еще
- x₂ , - x₃ , - x₄
-----------------------------------------------------------
{ ctqx ≥ -1; x∈ [ - π/2 ; 2π) .
⇒ x∈ [ -π/2 ;-π/4] U ( 0 ;3/4π] U (π ;7π/4].-----------------------------------------------------------
tq 7π/6 =tq(π+π/6) = tqπ/6 < tq π/5 .
Вас заинтересует
2 года назад
2 года назад
2 года назад
7 лет назад
7 лет назад
9 лет назад
9 лет назад