• Предмет: Алгебра
  • Автор: innieo
  • Вопрос задан 3 года назад

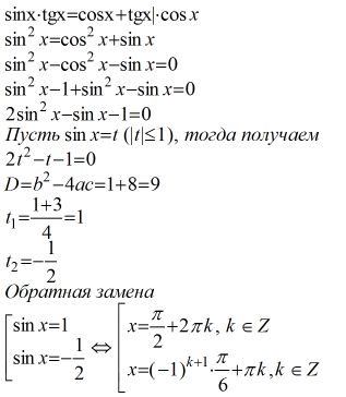
1)Sinx · tgx = Cosx + tgx
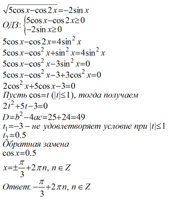
2)корень(5cosx-cos2x)=-2sinx

Ответы

Ответ дал: Аноним
3
Фотография..........................
Приложения:
Вас заинтересует