Помогите решить!!!
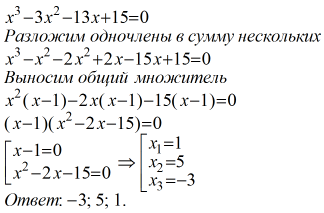
x^3 – 3x^2 – 13x + 15 = 0
Спамеров прошу обходить мимо.
Пожалуйста,подробное решение(
Аноним:
у обоих пользователей ответы верные !!!
я конечно не знаток..но ответы у них верные)
Ну,это,конечно-замечательно!!! :)
вам хорошие пользователи ответили...поблагодарите их))) они классные )))
Поблагодарил обоих.)
Молодцы ребята,ну с баллами я перегнул.Я думал будет куда сложне...ну ладно,заработаю их снова...потом )
)))) задание верно лёгкое было...) но меня в это время в сервисе не было)
Ну,я не силе в алгебре..да и в математике тоже))))
В следующий раз,если будет задание,успей,порешаешь в свое удовольствие+заработаешь баллы))))
В следующий раз,если будет задание,успей,порешаешь в свое удовольствие+заработаешь баллы))))
Ладно,пойду порешаю,отработаю 1000 баллов)
)))
Ответы
Ответ дал:
13
*************************************
Приложения:
Огромное спасибо!Но почему в Вашем ответе,нарушение?
Ответ дал:
7
Ответ в файле..................................
Приложения:
Огромное спасибо
Вас заинтересует
2 года назад
2 года назад
2 года назад
2 года назад
7 лет назад
7 лет назад
9 лет назад