• Предмет: Алгебра
  • Автор: qwerfdsa1
  • Вопрос задан 3 года назад

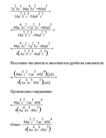
сократите дробь:

(числитель): 72a^2bc^3 - 96a^4bc^2 + 60ab^5 '
(знаменатель): 16a^5b^2c^3 - 36ab^2c^5

Ответы

Ответ дал: Аноним
0
**********************************
Приложения:
Вас заинтересует