• Предмет: Алгебра
  • Автор: Мария1000
  • Вопрос задан 11 лет назад

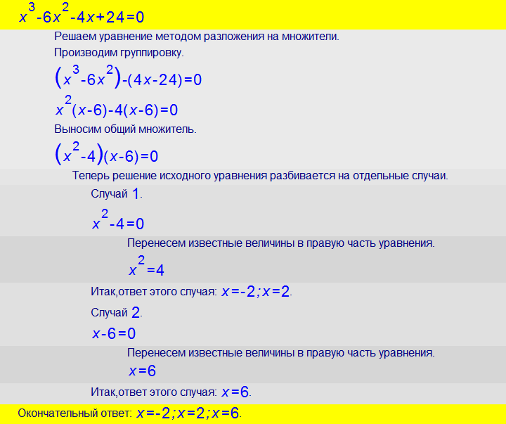
решите уравнение:

х^3-6х^2-4х+24=0

Ответы

Ответ дал: MikhOm
0

во вложении=========================================

Приложения:
Ответ дал: witch2
0

х^3-6х^2-4х+24=0

x^2(x-6)-4(x-6)=0

(x-6)(x^2-4) = 0

(x-6)(x-2)(x+2)=0

x-6=0      x-2=0       x+2=0

x=6          x=2          x=-2

Приложения:
Вас заинтересует