Как объединять два вида решения в одно решение?
Вот примеры.
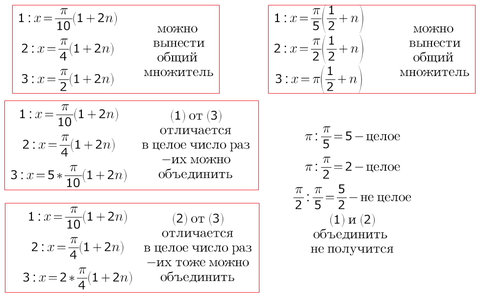
1-ый пример:

объединение этих решений в одно:

2-ой пример:

1-ое и 3-ье решения можно объединить и получим:
Ответы
Ответ дал:
2
чтобы разобраться, можно рассмотреть несколько решений при конкретных значениях n ---я это продемонстрировала на первом примере)))
очевидно, что одно множество решений полностью содержит (покрывает) второе множество решений, поэтому большее множество и будет объединением решений...
иначе: можно просто выделить общий множитель, который содержится и в одном решении и в другом --и, если их будет связывать целый множитель, то решения можно объединить...
во втором примере
можно объединить первое и третье решения или
можно объединить второе и третье решения,
а вот первое и второе не объединяются...
очевидно, что одно множество решений полностью содержит (покрывает) второе множество решений, поэтому большее множество и будет объединением решений...
иначе: можно просто выделить общий множитель, который содержится и в одном решении и в другом --и, если их будет связывать целый множитель, то решения можно объединить...
во втором примере
можно объединить первое и третье решения или
можно объединить второе и третье решения,
а вот первое и второе не объединяются...
Приложения:
Freakazoid:
Я делаю так: 1) выношу общий множитель двух выражений pi/5(1/2+n) и pi(1/2+n). 2) общий знаменатель pi/5 и pi содержится в первом ( pi/5), поэтому их объединение будет pi/5(1/2+n). Правильно ли?
pi/3(n+1/4) и pi/7(n+1/4) - а эти, как я понял, нельзя объединить?
ну да)))
Подскажите, пожалуйста, какой программой вы написали всё то, что на картинках? Программа для записи математических формул, уравнений и всего по алгебре
Пробую Math Type, но он сохраняет в gif формате, и не нравится мне как отображаются записи. какие-то не гладкие и нечеткие
Idroo
мне очень нравится... и рисунки там же))
спасибо, поизучаю её
Вас заинтересует
2 года назад
2 года назад
2 года назад
7 лет назад
9 лет назад