пожалуйста, помогите с решением, нужно объяснить как решаются все задания, только ответ, без объяснения, не нужен. на задание осталось два часа для выполнения, если кто сможет - 200 баллов даю.
Приложения:
Ответы
Ответ дал:
1
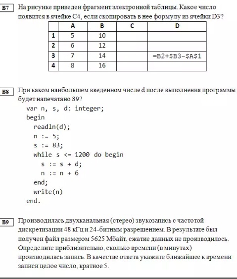
B7. Отметим, что копирование формулы происходит в ячейку, у которой номер строки равен +1 относительно исходной, а номер королки равен -1 относительно исходной. На эту величину будут пересчитаны все ссылки в относительной адресации (т.е. без предшествующего знака $).
Формула =B2+$B3-$A$1 будет приведена к =A3+$B4=$A$1, далее, в неё будут подставлены числовые значения и получим =7+16-5, а затем последует вычисление с результатом 18 и это значение отобразится в ячейке С4.
Ответ: 18
B8. Программа выводит значение переменной n, которое является суммой

По условию n=89 и k определяется из уравнения 5+6k=89 ⇒ k=14
Теперь нам известно, что цикл должен выполниться 14 раз.
В программе выход из цикла организован по условию s>1200, а значение s вычисляется как сумма:

Поскольку переменная d описана, как целочисленная, её значение не может быть меньше 80. А больше? Больше может, но в определенных границах, поэтому и ставится задача найти максимальное значение d. Из формулы видно, что с увеличением d сумма s растет, следовательно существует такое значение d, при котором цикл выполнится уже не 14, а 13 раз. И это условие позволяет легко найти верхнюю границу для d.

Следовательно, d ∈ [80;85]
Ответ: 85
B9. Стереозапись использует два канала, а 24 бита - это 24/8=3 байта, поэтому объем записи продолжительностью в 1 с составит 2х3х48000=288000 байт. Результирующий объем равен 5625 Мбайт или 5625х1024х1024 = 5 898 240 000 байт. Отсюда находим количество секунд записи: 5898240000/288000=20480 с. Переводим в минуты и получаем 20480/60=341.33 мин. По условиям ответ следует округлить до 5 минут, и окончательно получим 340 минут.
Ответ: 340
Формула =B2+$B3-$A$1 будет приведена к =A3+$B4=$A$1, далее, в неё будут подставлены числовые значения и получим =7+16-5, а затем последует вычисление с результатом 18 и это значение отобразится в ячейке С4.
Ответ: 18
B8. Программа выводит значение переменной n, которое является суммой
По условию n=89 и k определяется из уравнения 5+6k=89 ⇒ k=14
Теперь нам известно, что цикл должен выполниться 14 раз.
В программе выход из цикла организован по условию s>1200, а значение s вычисляется как сумма:
Поскольку переменная d описана, как целочисленная, её значение не может быть меньше 80. А больше? Больше может, но в определенных границах, поэтому и ставится задача найти максимальное значение d. Из формулы видно, что с увеличением d сумма s растет, следовательно существует такое значение d, при котором цикл выполнится уже не 14, а 13 раз. И это условие позволяет легко найти верхнюю границу для d.
Следовательно, d ∈ [80;85]
Ответ: 85
B9. Стереозапись использует два канала, а 24 бита - это 24/8=3 байта, поэтому объем записи продолжительностью в 1 с составит 2х3х48000=288000 байт. Результирующий объем равен 5625 Мбайт или 5625х1024х1024 = 5 898 240 000 байт. Отсюда находим количество секунд записи: 5898240000/288000=20480 с. Переводим в минуты и получаем 20480/60=341.33 мин. По условиям ответ следует округлить до 5 минут, и окончательно получим 340 минут.
Ответ: 340
Ответ дал:
0
1) чтобы скопировать эту формулу в ячейку c4 надо скопировать влево и потом в вниз. Переносим влево получаем a2+$b3-$a$1 (если стоит знак доллара, то символ, при переносе не изменится никак) далее переносим вниз и получаем a3+$b4-$a $1
Подставляем значения 7+16 - 5=18
2) что бы решить задачу, для начала нужно узнать число повторений в цикле, для этого из 1200 вычтим уже данное число s= 83 и получим 1117. В результате должно получится число 89, 5 уже есть => 89-5=84 число которое должно получится при числе повторений. 1200/84 =14 - число повторений.
1117/14=79- наибольшее число
3)Двухканальная запись - умножаем все на два. 48 кГц-48000 Гц-24 бит-48000*24*2=2304000бит в секунду.
получилось 5625 Мбайт это 5625*1024*1024 бита=5898240000 бита
делим кольчество на скорость 5898240000:230400=2560 сек. 42.66 мин. ближе к кратному пяти 40 ответ 40 минут
Подставляем значения 7+16 - 5=18
2) что бы решить задачу, для начала нужно узнать число повторений в цикле, для этого из 1200 вычтим уже данное число s= 83 и получим 1117. В результате должно получится число 89, 5 уже есть => 89-5=84 число которое должно получится при числе повторений. 1200/84 =14 - число повторений.
1117/14=79- наибольшее число
3)Двухканальная запись - умножаем все на два. 48 кГц-48000 Гц-24 бит-48000*24*2=2304000бит в секунду.
получилось 5625 Мбайт это 5625*1024*1024 бита=5898240000 бита
делим кольчество на скорость 5898240000:230400=2560 сек. 42.66 мин. ближе к кратному пяти 40 ответ 40 минут
Аноним:
2 и 3 - неверное решение
Вас заинтересует
2 года назад
2 года назад
2 года назад
2 года назад
7 лет назад