• Предмет: Физика
  • Автор: Vadesto
  • Вопрос задан 2 года назад

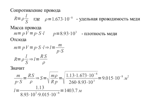
Катушка медной проволоки массой 1,13 кг имеет сопротивление 260 Ом. Определите длину и диаметр проволоки.

Ответы

Ответ дал: насtуша
6
вот это правильный ответ  я получила по этаму 5 
Приложения:
Вас заинтересует