• Предмет: Математика
  • Автор: pohardcory
  • Вопрос задан 3 года назад

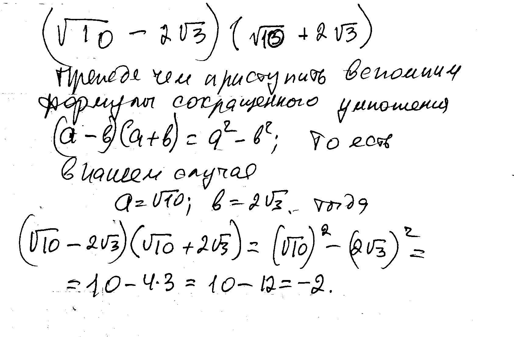
найдите значение выражения
(Корень из10 - 2корень из 3) (корень из 10 + 2корень из 3)

Ответы

Ответ дал: ужнеужели
19
решение в скане.............
Приложения:
Вас заинтересует