Пожалуйста помогите , срочно надо. Можно с подробным решением, а то не понимаю как решать.
Задания на фото
Приложения:
Ответы
Ответ дал:
1
Смотри ответы во вложениях
В модулях нет уверенности в правильности записи решения!
В модулях нет уверенности в правильности записи решения!
Приложения:
Ответ дал:
1
показательное уравнение уже решено)))
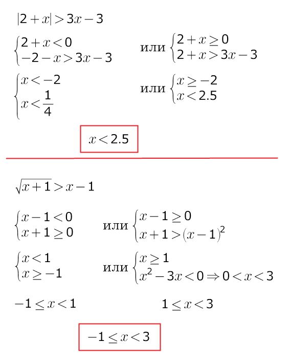
первое неравенство: по определению модуля
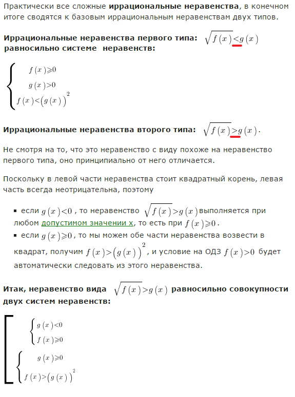
а для второго (иррационального) неравенства существует правило...
первое неравенство: по определению модуля
а для второго (иррационального) неравенства существует правило...
Приложения:
Вас заинтересует
2 года назад
2 года назад
2 года назад
2 года назад
7 лет назад
7 лет назад