Построить график заданной функции на основании ее исследования (определить интервалы возрастания и убывания функции, исследовать ее на экстремум, определить интервалы выпуклости и вогнутости графика, найти координаты точек перегиба).
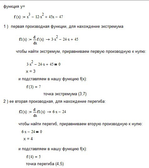
у=х³-12х²+45х-47
Ответы
Ответ дал:
0
Точка перегиба (4,5)
Точка экстремума (3,7)
Точка экстремума (3,7)
Приложения:


marina55594:
а как все это находится ? и если можно по-конкретнее
Вас заинтересует
2 года назад
2 года назад
2 года назад
2 года назад
7 лет назад
9 лет назад