• Предмет: Математика
  • Автор: lucia33
  • Вопрос задан 3 года назад

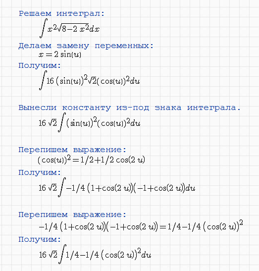
решить интеграл x^2*sqrt(8-2*x^2)dx

Ответы

Ответ дал: RM1994
2
вот решение ()()()()()()()
Приложения:

lucia33: спасибо, это на сайте каком-то?
Вас заинтересует