• Предмет: Алгебра
  • Автор: samosadural
  • Вопрос задан 2 года назад

пожалуйста дайте алгоритм решения

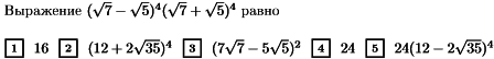
Приложения:

Ответы

Ответ дал: Леся059
0
(√7-√5)^4(√7+√5)^4=(√7²-√5²)^4=(7-5)^4=2^4

samosadural: спасибо
Вас заинтересует