• Предмет: Алгебра
  • Автор: samosadural
  • Вопрос задан 3 года назад

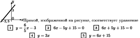
распишите решение пожалуйста

Приложения:

Ответы

Ответ дал: ВладимирБ
0
6x-5y+15=0 6*0-5y+15=0 5y=15 y= 3
6*(-5/2)-5y+15=0 -5y=0 y=0
ответ 2)

samosadural: благодарю
Вас заинтересует