• Предмет: Физика
  • Автор: vodevil295
  • Вопрос задан 3 года назад

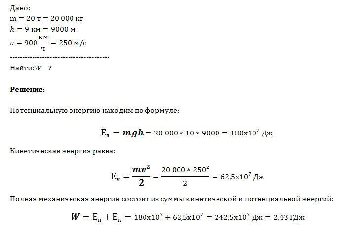
Самолет летит со скоростью 900 км/ч на высоте 9 км от земли. Какова полная механическая энергия самолета массой 20 т?

Ответы

Ответ дал: livres
28

Решение во вложении:

Приложения:
Вас заинтересует