• Предмет: Алгебра
  • Автор: лапочка12345
  • Вопрос задан 10 лет назад

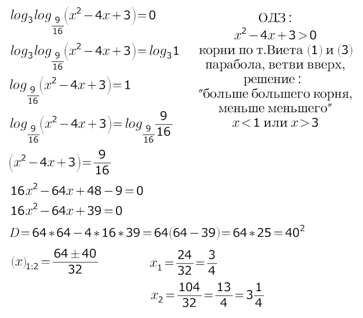
log3log9/16(x2-4x+3)=0 решите логарифм.уравнение

Ответы

Ответ дал: LFP
0
------------------------------------------------------------------
Приложения:
Вас заинтересует