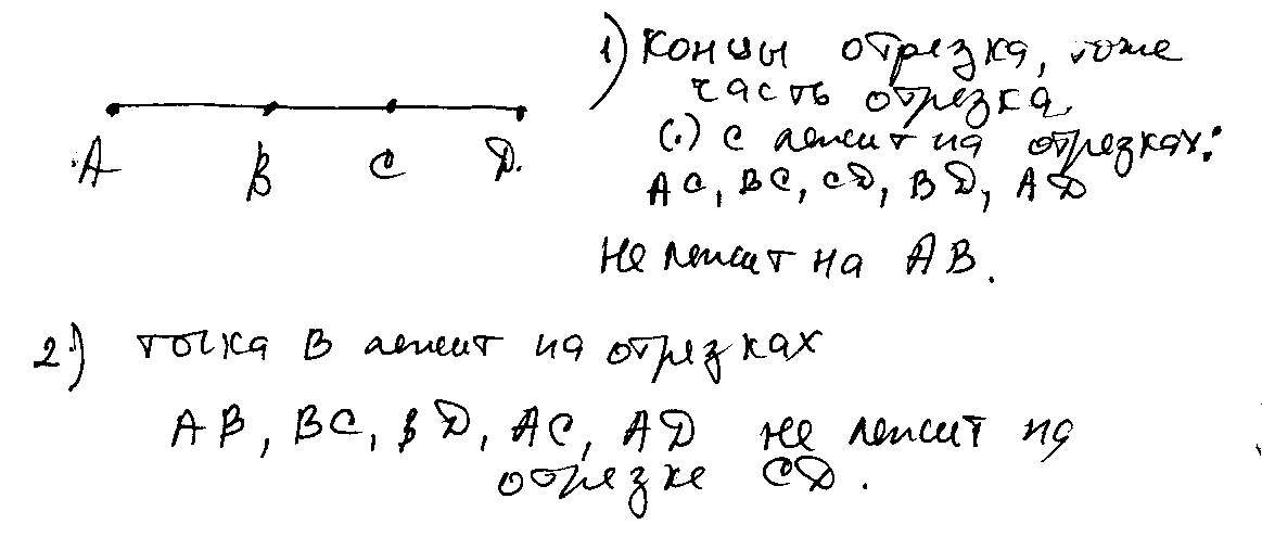
на рисунке 10 изображены прямая на ней А отмечены точки A B и C и D Назовите отрезки ;a) на которых лежит точка C б) на которых лежит точка B
Ответы
Ответ дал:
0
на рисунке 10 изображены прямая на ней А отмечены точки A B и C и D Назовите отрезки ;a) на которых лежит точка C б) на которых лежит точка B
Приложения:


Вас заинтересует
7 лет назад
10 лет назад
10 лет назад