ПОМОГИТЕ ПЛИЗ! ЗАДАНИЕ ВО ВЛОЖЕНИИ! ДАЮ 16 ПКТ + 11 ЗА ЛУЧШИЙ ОТВЕТ. НЕ ТАК МНОГО, НО И ЗАДАНИЕ НЕБОЛЬШОЕ. ХЕЛП!!!!!
Приложения:

Ответы
Ответ дал:
0
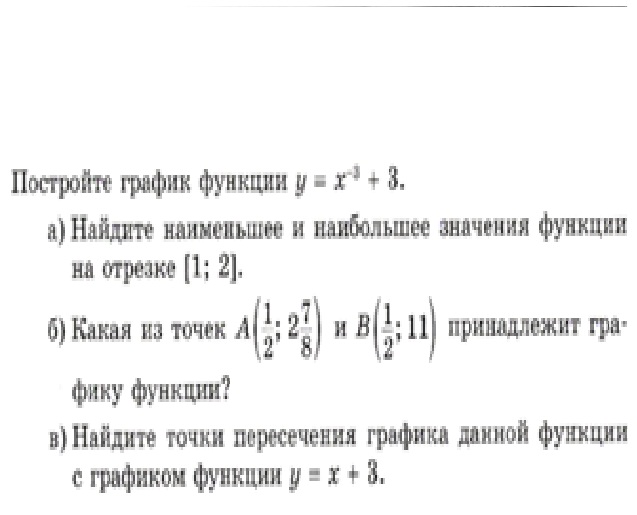
наиб 11; наим 4
А
(0;3)
(-1; 2)
(1;4)
Приложения:

Ответ дал:
0
если функция
все решения во вложениях
Приложения:


Вас заинтересует
2 года назад
2 года назад
8 лет назад
8 лет назад
10 лет назад
10 лет назад
10 лет назад