Ответы
Ответ дал:
0
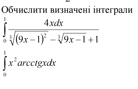
1) ![intlimits^1_0 { frac{4xdx}{ sqrt[3]{(9x-1)^2} 1 sqrt[3]{9x-1} +1} }=I intlimits^1_0 { frac{4xdx}{ sqrt[3]{(9x-1)^2} 1 sqrt[3]{9x-1} +1} }=I](https://tex.z-dn.net/?f=+intlimits%5E1_0+%7B+frac%7B4xdx%7D%7B+sqrt%5B3%5D%7B%289x-1%29%5E2%7D+1+sqrt%5B3%5D%7B9x-1%7D+%2B1%7D+%7D%3DI+)
Замена
![sqrt[3]{9x-1} =y; x= frac{y^3+1}{9} ; dx= frac{3y^2}{9} dy= frac{y^2}{3} dy; y(0)=-1;y(1)=2 sqrt[3]{9x-1} =y; x= frac{y^3+1}{9} ; dx= frac{3y^2}{9} dy= frac{y^2}{3} dy; y(0)=-1;y(1)=2](https://tex.z-dn.net/?f=sqrt%5B3%5D%7B9x-1%7D+%3Dy%3B+x%3D+frac%7By%5E3%2B1%7D%7B9%7D+%3B+dx%3D+frac%7B3y%5E2%7D%7B9%7D+dy%3D+frac%7By%5E2%7D%7B3%7D+dy%3B+y%280%29%3D-1%3By%281%29%3D2)



2)
Берем по частям.






Замена
2)
Берем по частям.
Вас заинтересует
3 года назад
3 года назад
8 лет назад
8 лет назад
10 лет назад
11 лет назад