• Предмет: Физика
  • Автор: Nikolas111
  • Вопрос задан 11 лет назад

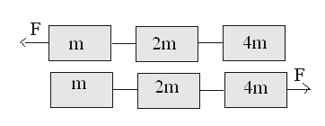
Тела масс m, 2m и 4m связаны невесомыми нерастяжимыми нитями. В первом случае силу F прикладывают к телу m, во втором – к телу 4m. Во сколько раз сила натяжения нити между m и 2m в первом случае больше, чем во втором? Других внешних сил нет.

(Рисунок во вложении)

Приложения:

Ответы

Ответ дал: Аноним
0

 Во сколько раз сила натяжения нити между m и 2m в первом случае больше, чем во втором?

 

(2m+4m) / m = 6 раз

Вас заинтересует