• Предмет: Алгебра
  • Автор: Cignium
  • Вопрос задан 10 лет назад

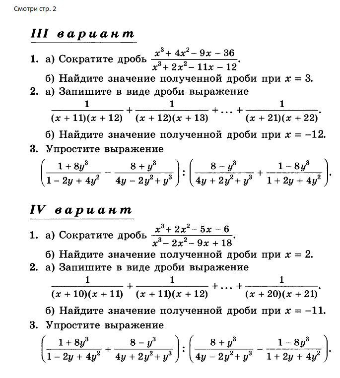
Помогите решить 1-ое задание 4-го варианта. Задание на картинке

Приложения:

Ответы

Ответ дал: kalbim
0
 frac{x^{3}+2x^{2}-5x-6}{x^{3}-2x^{2}-9x+18}= frac{(x^{3}+2x^{2}+x)-(6x+6)}{(x^{3}-2x^{2})+(-9x+18)}=frac{x(x^{2}+2x+1)-6(x+1)}{x^{2}(x-2)-9(x-2)}=frac{x(x+1)^{2}-6(x+1)}{(x^{2}-9)(x-2)}=frac{(x+1)(x(x+1)-6)}{(x-3)(x+3)(x-2)}=frac{(x+1)(x^{2}+x-6)}{(x-3)(x+3)(x-2)}=frac{(x+1)(x+3)(x-2)}{(x-3)(x+3)(x-2)}=frac{x+1}{x-3}

При х=2:
frac{2+1}{2-3}=frac{3}{-1}=-3
Ответ дал: Cignium
0
А можете еще и третье задание?
Ответ дал: kalbim
0
уже не изменить ответ
Ответ дал: kalbim
0
выкладывайте отдельным заданием
Вас заинтересует