Помогите,пожалуйста.
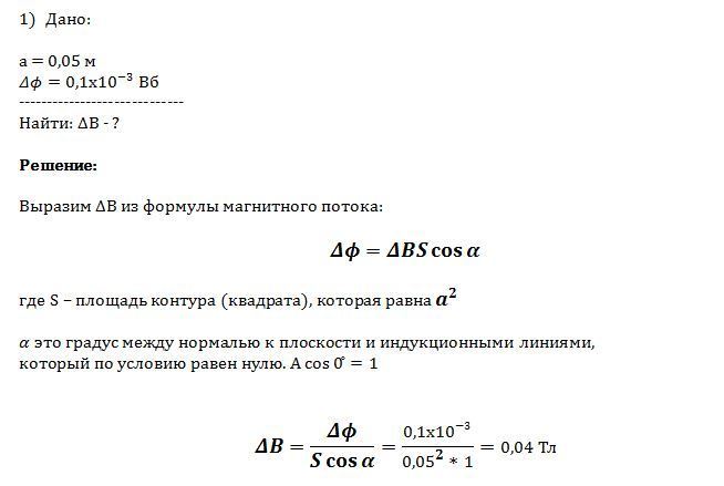
1. Магнитный поток через квадратную проволочную рамку со стороной 5 см, плоскость которой перпендикулярна линиям индукции однородного магнитного поля, равен 0,1 мВб. Каков модуль вектора магнитной индукции поля?
2. Какова величина магнитного потока, пронизывающего плоскую поверхность площадью 50 см^2 при индукции поля 0,4 Тл,если эта поверхность : а) перпендикулярна вектору индукции поля. б) расположена под углом 45 градусов к вектору индукции. в) расположена под углом 30 градусов к вектору индукции?
Ответы
Ответ дал:
0
Решения в приложении:
Приложения:


Вас заинтересует
2 года назад
2 года назад
7 лет назад
7 лет назад
10 лет назад
10 лет назад