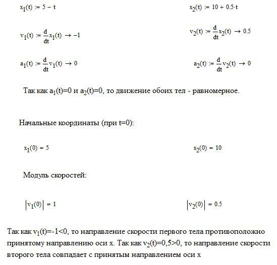
Движение двух тел заданы уравнениями:
х=5-t
x=-10+0,5t
Определите:
-характер движения тел;
-начальные координаты;
-модуль и направление их скоростей;
-постройте график движения тел;
-определите графически и аналитически место и время встречи тел.
ПОМОГИТЕ,ПОЖАЛУЙСТА!!!СРОЧНО НАДО
Ответы
Ответ дал:
0
Решение смотри в приведённых скриншотах
Приложения:


Вас заинтересует
2 года назад
2 года назад
7 лет назад
7 лет назад
10 лет назад
10 лет назад
10 лет назад
10 лет назад