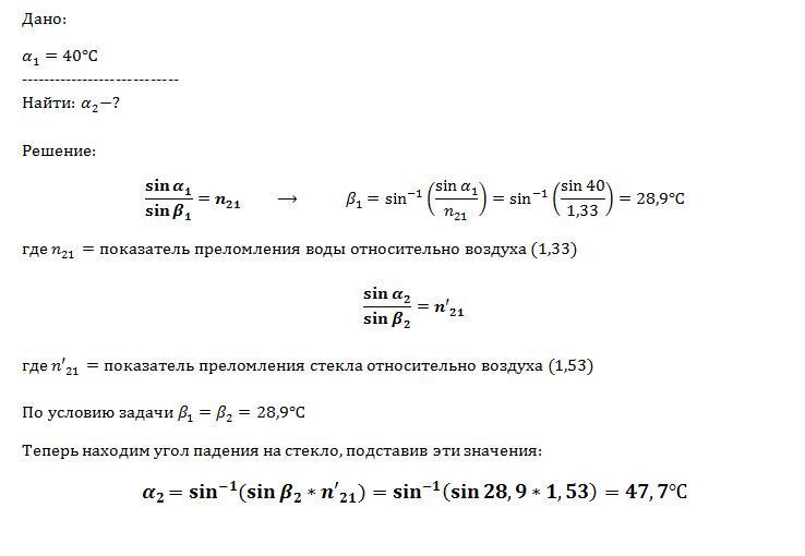
Луч падает на поверхность воды под углом 40 градусов.Под каким углом должен упасть луч на поверхность стекла,чтобы угол преломления оказался таким же?
Ответы
Ответ дал:
0
Решение во вложении:
Приложения:

Вас заинтересует
2 года назад
2 года назад
8 лет назад
8 лет назад
10 лет назад
10 лет назад
10 лет назад